顯示廣告
隱藏 ✕
※ 本文為 Knuckles 轉寄自 ptt.cc 更新時間: 2024-05-20 16:47:17
看板 Gossiping
作者 pooznn (我~~~是來被打臉滴!!!)
標題 [新聞]賴總統:中華民國與中華人民共和國互不隸屬
時間 Mon May 20 12:21:13 2024


1.媒體來源:

中央社

2.記者署名:

葉素萍

3.完整新聞標題:

賴總統:中華民國中華人民共和國互不隸屬

4.完整新聞內文:

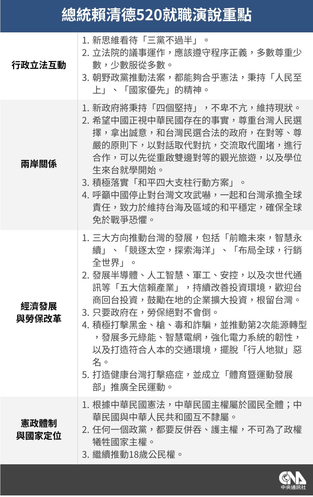
(中央社記者葉素萍台北20日電)新任總統賴清德今天就職,他發表就職演說指出,中華
民國與中華人民共和國互不隸屬。每一個人都要團結、愛護國家;任何一個政黨都要反併
吞、護主權,不可為了政權犧牲國家主權,現場群眾熱烈鼓掌回應賴總統。


賴清德今天以「打造民主和平繁榮的新台灣」發表就職說,他提到,國家的未來發展,需
要每一分力量,面對全球化、全面競爭的時代,沒有一個國家可以單打獨鬥,也沒有一個
分裂的社會能夠成功面對。


他認為,團結一致,腳步就更穩,相互扶持,足跡就更遠。為了國家的生存發展,他將透
過民主的力量,團結所有人民,壯大國家。

賴總統表示,有主權才有國家,根據中華民國憲法,中華民國主權屬於國民全體,有中華
民國國籍者,為中華民國國民,由此可見,中華民國與中華人民共和國互不隸屬。每一個
人,都要團結、愛護國家;「任何一個政黨,都要反併吞、護主權,不可為了政權犧牲國
家主權。」


他說,當世界上有越來越多國家公開支持台灣的國際參與,在在證明了台灣是世界的台灣
,台灣是全球和平繁榮值得信賴的力量。

賴總統強調,全體人民不分族群,也不論先來後到,只要認同台灣,都是這個國家的主人
。「無論是中華民國、中華民國台灣,或是台灣,皆是我們自己或國際友人稱呼我們國家
的名稱,都一樣響亮」,他呼籲不分彼此,大家一條心,大步走向世界。


賴總統全篇演說,講到這段時,府前觀禮民眾多次大聲鼓掌、叫好,尤其當他說到「中華
民國與中華人民共和國互不隸屬」,現場掌聲更加熱烈。(編輯:林淑媛)1130520


5.完整新聞連結 (或短網址)不可用YAHOO、LINE、MSN等轉載媒體:

https://www.cna.com.tw/news/aipl/202405200101.aspx
賴總統:中華民國與中華人民共和國互不隸屬 | 政治 | 中央社 CNA
[圖]
新任總統賴清德今天就職,他發表就職演說指出,中華民國與中華人民共和國互不隸屬。每一個人都要團結、愛護國家;任何一個政黨都要反併吞、護主權,不可為了政權犧牲國家主權,現場群眾熱烈鼓掌回應賴總統。 ...

 

6.備註:

事實的陳述... 就是有人裝聽不懂!!!

--
--
※ 發信站: 批踢踢實業坊(ptt.cc), 來自: 36.228.143.108 (臺灣)
※ 作者: pooznn 2024-05-20 12:21:13
※ 文章代碼(AID): #1cIi-yiT (Gossiping)
※ 文章網址: https://www.ptt.cc/bbs/Gossiping/M.1716178876.A.B1D.html
hbk20491: 破殼小雞:挑釁中國 不接受台灣是國家1F 42.77.121.62 台灣 05/20 12:21
a0986188522 
a0986188522: 阿台灣國勒2F 101.12.147.230 台灣 05/20 12:21
hbk20491: 說法3F 42.77.121.62 台灣 05/20 12:21
ILoveKMT 
ILoveKMT: 台派自助餐 吃起來4F 101.136.12.240 台灣 05/20 12:21
coollfd 
coollfd: 台灣的民主用民進黨的鹹豬手守護5F 101.12.144.74 台灣 05/20 12:22
yoshilin: 舊台灣哪裡不好啊?6F 101.137.42.133 台灣 05/20 12:22
wyiwyi: 哪裡民主和平了= =7F 114.45.136.241 台灣 05/20 12:22
MMyDD: 難不成是中華人民共和國總統8F 1.161.87.105 台灣 05/20 12:22
gn01693664: 有進步噢,但美國人阿公您所謂畢生的9F 42.79.71.60 台灣 05/20 12:22
bradpete: 八卦版準備開噓10F 180.217.114.93 台灣 05/20 12:22
tim1112: 說的很正確11F 111.80.243.229 台灣 05/20 12:22
gn01693664: 志業台獨呢?12F 42.79.71.60 台灣 05/20 12:22
aa97531aa: 哭啊功德說實話了13F 27.51.105.58 台灣 05/20 12:22
steven005: 那你大陸地區要不要修一修14F 49.216.107.139 台灣 05/20 12:22
Israfil: 有沒有誰覺得兩岸是隸屬關係的15F 114.25.80.145 台灣 05/20 12:22
EXZUSIC: 有人可以幫我翻譯成英文嗎16F 49.216.102.98 台灣 05/20 12:22
MisterBoar: 本來就是,但臺灣國呢17F 101.10.7.118 台灣 05/20 12:22
SUMPO: 打她啦= =18F 211.23.129.170 台灣 05/20 12:22
steven005: 這時候就不違憲了 很棒19F 49.216.107.139 台灣 05/20 12:22
gfabbh: 互不隸屬,那留著中華民國國號幹嘛?推動20F 101.9.197.1 台灣 05/20 12:22
matlab1106: 直接搞兩國論 旅遊業 唉21F 36.236.25.215 台灣 05/20 12:23
whiteflora6: 說話是要負責任的22F 61.227.53.40 台灣 05/20 12:23
MMyDD: 還是要修憲改區長23F 1.161.87.105 台灣 05/20 12:23
gfabbh: 修憲呀。24F 101.9.197.1 台灣 05/20 12:23
yoshiringo: 中共聽不進去......= =25F 115.43.252.112 台灣 05/20 12:23
tmgl: 這還要你講喔 憲法都寫好好了26F 59.115.10.223 台灣 05/20 12:23
gn01693664: 要嘴砲的話建議您高喊三民主義統一中27F 42.79.71.60 台灣 05/20 12:23
brother001: 「台灣是主權獨立的國家」應該這樣說28F 111.82.8.143 台灣 05/20 12:23
l2l: [新聞] 貫徹「一中」! 歐盟外長:不承認台灣29F 115.165.192.162 台灣 05/20 12:23
gn01693664: 國 反正目前都是嘴砲 格局有差 哈哈30F 42.79.71.60 台灣 05/20 12:23
asd02113: 賴皮繼續搞 早晚今日烏克蘭 明日台灣31F 27.51.120.43 台灣 05/20 12:23
IAMQT: 說的很好啊 那為什國會改革是賣台?32F 223.137.166.10 台灣 05/20 12:23
gn01693664: 哈33F 42.79.71.60 台灣 05/20 12:23
bole: 全體人民部分族群?網軍:不接受,我們要攻34F 42.77.202.214 台灣 05/20 12:23
bole: 擊政敵
soarling: 要不要修憲XD36F 42.73.40.135 台灣 05/20 12:24
akamen: 最務實的台獨工作者縮了37F 114.136.250.199 台灣 05/20 12:24
a7788783: 本來就是事實,正因為原本就是如此,現38F 42.71.78.31 台灣 05/20 12:24
EXZUSIC: 兩國論從賴神嘴裡講出了!!39F 49.216.102.98 台灣 05/20 12:24
ThisisLongID: 大陸地區表示 笑你4年還是會太危險40F 42.76.103.182 台灣 05/20 12:24
a7788783: 在才酸他以前嘴那麼秋41F 42.71.78.31 台灣 05/20 12:24
ThisisLongID: 不敢修42F 42.76.103.182 台灣 05/20 12:24
surferblue: 那中華民國憲法是災難?43F 101.139.179.74 台灣 05/20 12:24
DOOT: 沒直接喊台獨不錯了 扣5分44F 223.141.237.12 台灣 05/20 12:24
bole: 反對綠色,就是網軍的攻擊對象,綠能你不能45F 42.77.202.214 台灣 05/20 12:24
kissmickey: 宣戰宣言!?46F 42.72.42.91 台灣 05/20 12:24
asd02113: 披著中華民國實質在搞另類台獨47F 27.51.120.43 台灣 05/20 12:24
ajemtw: 又在挑釁,股市都被你害慘了48F 211.22.147.226 台灣 05/20 12:25
dixon7110147: 中華民國=中華民國台灣=台灣49F 182.235.82.159 台灣 05/20 12:25
angraer: 我記得台派不是很反感「中華民國」嗎?50F 122.118.22.29 台灣 05/20 12:25
angraer: 現在又能接受了喔?
littleme1125: 終於知道自己是中華民國總統了52F 223.139.79.177 台灣 05/20 12:25
aqsss: 一中各表? 兩個中國?53F 140.112.125.206 台灣 05/20 12:25
l2l: 務實的總統應先正視問題不是急著彰顯自我意識54F 115.165.192.162 台灣 05/20 12:25
NaTaO3: 反對的 舉手55F 123.192.203.79 台灣 05/20 12:26
mxr: 他後代在米國又沒差 反觀你各位記得上戰場喔56F 111.71.213.225 台灣 05/20 12:26
Zoro777: 你媽啦 大陸是我們台灣的好嗎57F 180.217.7.38 台灣 05/20 12:26
ivorysoap 
ivorysoap: 兩國論  兩岸關係gg了 科科58F 39.9.68.166 台灣 05/20 12:26
ohiu: 大家都很團結,但民進党最垃圾59F 42.74.92.122 台灣 05/20 12:26
EXZUSIC: 台派已經入侵中華民國了,危險60F 49.216.102.98 台灣 05/20 12:26
Zoro777: 講我們的話、流我們的血,大陸隸屬於我61F 180.217.7.38 台灣 05/20 12:26
Zoro777: 們中華民國的
ivorysoap 
ivorysoap: 總統公然違憲 科科  陸委會完蛋了63F 39.9.68.166 台灣 05/20 12:26
KuRaZuHa: 這不是柯文哲講過的話嗎 居然和柯文哲64F 61.57.88.43 台灣 05/20 12:27
KuRaZuHa: 講一樣的話 是不是中共同路人?
squelch: 拜託 先修憲再來屁話66F 180.217.250.77 台灣 05/20 12:28
Diaw01: 地理要不要刪除對岸部分67F 223.137.94.164 台灣 05/20 12:28
livehouse: 台獨是綠色共和國68F 42.73.194.207 台灣 05/20 12:28
dontaskme 
dontaskme: 請刪除兩岸人民關係條例 憲法增修條文69F 114.136.200.14 台灣 05/20 12:28
spzper: 本來就不隸屬~因為大陸地區是我國的70F 1.170.98.217 台灣 05/20 12:29
sid3: 學國民黨71F 49.216.47.42 台灣 05/20 12:29
starwish00: 唱老調 一樣進不了聯合國72F 42.76.128.137 台灣 05/20 12:29
barkids: 翻譯:奉天承運,朕以為沒有所謂大陸地區73F 223.137.79.127 台灣 05/20 12:29
mopigou: 華航什麼時候要改名74F 42.75.142.27 台灣 05/20 12:29
machiusheng: 直接栽掉陸委會 一堆鳥委員會 不要當75F 223.136.54.110 台灣 05/20 12:29
machiusheng: 孬種
spzper: 光陸委會還在~台本就不承認中共政權阿77F 1.170.98.217 台灣 05/20 12:29
darkholy: 馬英九3.078F 111.255.235.66 台灣 05/20 12:30
jevix: 事實還敢裝傻啊 藍白粉79F 42.77.27.8 台灣 05/20 12:30
spzper: 笑死終於承認80F 1.170.98.217 台灣 05/20 12:30
spzper: 不同國家你倒是廢掉陸委~用外交部交流阿
mathew4321: 各位年輕人上戰場喔,功德無量躲在後82F 111.83.90.215 台灣 05/20 12:31
mathew4321: 面
chuchichan: 有料84F 42.74.21.89 台灣 05/20 12:31
lilinnnnnn: 台灣呢 去哪了85F 223.137.216.19 台灣 05/20 12:31
ATTW: 互不隸屬 國際上也沒國家地位啦86F 1.170.89.163 台灣 05/20 12:32
spzper: 現在不喊中華民國台灣了?87F 1.170.98.217 台灣 05/20 12:32
lavine0639: 繼續挑釁大陸 可悲 後果自負88F 42.70.120.233 台灣 05/20 12:32
PeterHenson: 這時候又在喊中華民國了89F 39.10.54.23 台灣 05/20 12:32
richshen: 八卦不喜歡這篇文章90F 61.57.135.165 台灣 05/20 12:32
ATTW: 每年國慶再互不隸屬自嗨一次91F 1.170.89.163 台灣 05/20 12:32
PeterHenson: 連台灣都沒有 比蔡英文還不行92F 39.10.54.23 台灣 05/20 12:32
qwerapple: 終於講對了呢 台派轉彎沒93F 49.216.41.208 台灣 05/20 12:32
spzper: 八卦死忠當然不喜歡~XDDD維持現狀超挺94F 1.170.98.217 台灣 05/20 12:33
applejone: 對大陸的委員會都可以裁掉了95F 140.112.14.15 台灣 05/20 12:33
epinephelus: 好爽 看一堆八卦五毛7pupu96F 42.77.164.78 台灣 05/20 12:33
Kt51000: 五毛不演了XD97F 106.64.145.170 台灣 05/20 12:33
Caroney: 陸委會要併入外交部了沒98F 49.216.49.139 台灣 05/20 12:34
stry: 這句還行吧 沒說台灣國99F 211.23.145.135 台灣 05/20 12:34
prpllark: 都不敢提台灣?100F 42.75.202.175 台灣 05/20 12:34
stry: 就跟馬英九論述一樣101F 211.23.145.135 台灣 05/20 12:34
spzper: 居然可以接受不喊台灣笑死102F 1.170.98.217 台灣 05/20 12:34
q123212: 反正解釋權在綠共手上 其他人講就是賣台103F 27.51.135.1 台灣 05/20 12:34
bluecup: 標準兩國論! 果然台獨總統….104F 49.218.94.135 台灣 05/20 12:35
spzper: 感謝又還馬19清白105F 1.170.98.217 台灣 05/20 12:35
renfro928: 要先撤掉蒙藏委員會?106F 111.83.93.171 台灣 05/20 12:35
bluecup: 不怎麼高明的說法107F 49.218.94.135 台灣 05/20 12:35
t77133562003: 所以要遷都北京了沒108F 223.137.165.96 台灣 05/20 12:35
spzper: 真兩國論~你倒是廢掉陸委會109F 1.170.98.217 台灣 05/20 12:35
bluecup: 重點是台灣不見了110F 49.218.94.135 台灣 05/20 12:35
djyunjie: 沒什麼好高潮的 就老調111F 1.165.227.97 台灣 05/20 12:35
ad1339: 事實,但不知道有沒有違憲QQ112F 220.135.183.99 台灣 05/20 12:35
vancepeng: 下一步 撤掉陸委會113F 171.103.37.250 泰國 05/20 12:35
spzper: 為啥會違憲?本來就不隸屬不承認中共政權114F 1.170.98.217 台灣 05/20 12:36
tonidamu5566: 別自慰了 國際間的共識就是台灣列115F 123.51.221.154 台灣 05/20 12:36
PeterHenson: 沒違憲阿 憲法講對面就是大陸地區116F 39.10.54.23 台灣 05/20 12:36
djyunjie: 李登輝路線117F 1.165.227.97 台灣 05/20 12:36
tonidamu5566: 島主權屬於中國 不然為啥會被聯合118F 123.51.221.154 台灣 05/20 12:36
tonidamu5566: 國等國際組織拒於門外
PeterHenson: 從來都互不承認好嗎120F 39.10.54.23 台灣 05/20 12:36
spzper: 大陸地區本來就屬於中華民國121F 1.170.98.217 台灣 05/20 12:36
gn01622545: 直接發表兩國論 中國要跳腳了122F 101.10.116.90 台灣 05/20 12:36
PeterHenson: 這說法就是李登輝前期路線阿 除非他123F 39.10.54.23 台灣 05/20 12:36
PeterHenson: 又講特殊國與國
yuanhy63: 雖然說的是實話 但這對中國會被視為挑125F 42.79.154.128 台灣 05/20 12:37
yuanhy63: 釁吧? 兩岸目前各過各的 一直昇高緊張
yuanhy63: 形勢好嗎? 提高中國打台灣的機率到底
Doub1eK: 本來就互不隸屬 是中共竊佔中華民國土地128F 1.200.97.39 台灣 05/20 12:37
spzper: 只要陸委會還在不廢掉~就別妄想兩國論129F 1.170.98.217 台灣 05/20 12:37
yuanhy63: 對台灣有什麼好處?130F 42.79.154.128 台灣 05/20 12:37
bluecup: 這條路就走不通呀……131F 49.218.94.135 台灣 05/20 12:37
gn01622545: 中國真的開始準備武統股市要挑水多少132F 101.10.116.90 台灣 05/20 12:37
apiao0825: 中肯,不然呢133F 70.175.126.64 美國 05/20 12:37
bluecup: 真糟糕的說法134F 49.218.94.135 台灣 05/20 12:37
sunluna: 所以要修憲廢除大陸地區 廢除陸委會了嗎?135F 111.241.27.66 台灣 05/20 12:37
spzper: 這就不就馬總統的說法XD以前叫賣台言論136F 1.170.98.217 台灣 05/20 12:38
bluecup: 所以國共內戰還沒結束嗎? 嘖嘖137F 49.218.94.135 台灣 05/20 12:38
LENMAN: 幹,我們包含他們才是完整的中華民國,他138F 36.230.130.180 台灣 05/20 12:38
LENMAN: 在共三小
bluecup: 賣台言論無誤….. 真是兩邊不討好140F 49.218.94.135 台灣 05/20 12:38
applejone: 國共內戰本來就還沒結束141F 140.112.14.15 台灣 05/20 12:38
cymtrex: 這時候又要中華民國了,那可以把護照的ch142F 114.137.209.231 台灣 05/20 12:38
cymtrex: ina 放回去嗎
toshizo: 所以有隸屬嗎?國會調查權能調查中共人大144F 39.10.41.215 台灣 05/20 12:38
Doub1eK: 最想消滅中華民國的就是紅共和綠共145F 1.200.97.39 台灣 05/20 12:38
toshizo: 對吧146F 39.10.41.215 台灣 05/20 12:38
bluecup: 憲法就不是這樣說的呀……真不高明147F 49.218.94.135 台灣 05/20 12:38
Iluvatar: 所以何時修憲148F 220.133.27.126 台灣 05/20 12:38
ra9999: 從政多久了,這鬼話還在用,台獨龜孫149F 39.15.30.138 台灣 05/20 12:39
spzper: 老美也不給你其它活陸走150F 1.170.98.217 台灣 05/20 12:39
Cwren: 馬幫德  判定151F 223.138.175.89 台灣 05/20 12:39
matlab1106: 好幹去對岸喊啦152F 36.236.25.215 台灣 05/20 12:39
gobo: 從中華民國是災難到中華民國真香,台派崩潰153F 111.82.113.28 台灣 05/20 12:39
poasdm:154F 122.118.221.41 台灣 05/20 12:40
azytjr: 打內戰要隸屬什麼?敘利亞政府跟反政府互155F 101.137.203.114 台灣 05/20 12:40
initiate73: 推156F 1.171.126.204 台灣 05/20 12:40
azytjr: 不隸屬一樣的道理157F 101.137.203.114 台灣 05/20 12:40
kk980604: 廢掉陸委會啊!笑你不敢啦158F 180.217.6.67 台灣 05/20 12:40
sunluna: 台獨仔聽到自己被變成中華民國 開心嗎?159F 111.241.27.66 台灣 05/20 12:40
lovelva00: 他其實講沒錯,但問題他不是台獨金孫160F 223.137.146.173 台灣 05/20 12:40
lovelva00: 嗎?
beldy1202: 經濟部的中國台灣算什麼162F 118.232.75.141 台灣 05/20 12:40
t95912: 這種講法沒有違憲?163F 27.240.226.89 台灣 05/20 12:41
gn01622545: 講法不違憲阿 中華人民共和國是政體164F 101.10.116.90 台灣 05/20 12:42
gn01622545: 並沒有閹割掉憲法上的既有領土
IEhacker: 把"中華人民共和國"改成中共 就合憲了166F 150.117.249.23 台灣 05/20 12:43
IEhacker: 關鍵在不能出現"中華人民共和國"一詞
CGtheGREAT: 一中各表也是互不隸屬啊 所以??168F 223.137.34.85 台灣 05/20 12:44
G8AJ: 台獨呢?169F 123.194.156.174 台灣 05/20 12:44
aaaa4122: 華獨腦170F 111.83.108.185 台灣 05/20 12:44
Cinor: 互不隸屬 不就是還在內戰狀態的意思嗎?171F 114.136.152.243 台灣 05/20 12:45
ice0101001: 中華民國臺灣=中國臺灣172F 114.136.218.47 台灣 05/20 12:45
kevinpc: 他沒講錯啊 只是台灣呢173F 1.164.160.69 台灣 05/20 12:46
ting445: 有種修憲啊174F 124.218.229.88 台灣 05/20 12:47
court: 隸屬台灣大國175F 118.231.150.5 台灣 05/20 12:47
billionaire: 不然習近平是人民選出來的嗎?176F 101.12.113.76 台灣 05/20 12:47
KH8019: 不台獨了嗎?177F 114.136.118.213 台灣 05/20 12:47
ciplu: 那你中華民國憲法的大陸地區怎麼都還不修178F 211.23.105.151 台灣 05/20 12:48
ciplu: 掉
Anvec: 那你要修憲啊180F 223.137.144.160 台灣 05/20 12:49
sunluna: 所以台獨現在要寄生中華民國了嗎?181F 111.241.27.66 台灣 05/20 12:49
Anvec: 民進黨每天抹黑別人違憲 結果你們才是違憲182F 223.137.144.160 台灣 05/20 12:49
yyxjpaids1: 鬼扯的台独仔 我們只支持两岸一家亲183F 42.73.168.129 台灣 05/20 12:49
Doub1eK: 台獨金孫說中華民國是災難 為了權力 現在184F 1.200.97.39 台灣 05/20 12:49
Anvec: 陸委會撤掉啊185F 223.137.144.160 台灣 05/20 12:49
Doub1eK: 認同中華民國了 那把台灣國擺哪裡了?186F 1.200.97.39 台灣 05/20 12:50
sunluna: 黨的中華民國是有台灣價值的中華民國187F 111.241.27.66 台灣 05/20 12:50
sunluna: 別人的中華民國就是賣台的中華民國
yakiko01: 看到藍白宅崩潰文,午餐胃口大開189F 27.122.14.42 印尼 05/20 12:51
billionaire: 怎還有簡體字?190F 101.12.113.76 台灣 05/20 12:51
aitela: 是中華人民共和國自己要從中華民國獨立的191F 49.216.47.18 台灣 05/20 12:51
spzper: 誰崩潰台派嗎?確實胃口大開192F 1.170.98.217 台灣 05/20 12:51
xc2v: 佛心給年輕人上車機會193F 114.46.33.11 台灣 05/20 12:52
webberya: 確實194F 42.77.124.79 台灣 05/20 12:53
ya2138: 中華民國啊,聽到了沒塔綠班195F 39.10.73.140 台灣 05/20 12:53
zonppp: 中華民國萬歲!!! 哈哈哈~196F 36.226.207.92 台灣 05/20 12:53
ilovebmw: 正視現實哪裡不對了?197F 39.10.23.26 台灣 05/20 12:53
sunluna: 可憐台獨仔 還是只能當中華民國人198F 111.241.27.66 台灣 05/20 12:53
asgardgogo: 嘻嘻 台灣國表示199F 114.136.137.188 台灣 05/20 12:55
reexamor: 現在的八卦板不喜歡互不隸屬,八卦板喜200F 42.76.186.91 台灣 05/20 12:56
reexamor: 歡香港、新疆
teyang: 那中華台北呢?202F 1.163.118.44 台灣 05/20 12:57
cfetan: 恭喜賴清德,講出兩國論203F 106.64.152.37 台灣 05/20 12:57
coubeooh: 兩岸互不隸屬好像是馬英九開始的講法?204F 223.137.120.23 台灣 05/20 12:59
O2ers: 想到洨草還要崩潰四年我就知道我投對人了205F 180.217.41.245 台灣 05/20 12:59
spzper: 陸委會表示我還在XDDD206F 1.170.98.217 台灣 05/20 13:00
spzper: 我對賴表示肯定~不承認阿共政權
spzper: 又幫馬洗白了
spzper: 台灣大陸都是中華民國是要隸屬啥拉
psynanako: 中央社怎麼會下這標題...210F 49.215.96.115 台灣 05/20 13:01
aqsss: 流亡政府聽久了 現在看來一個字  空211F 140.112.125.206 台灣 05/20 13:03
kis28519: 台獨務實工作者 變 臭卒仔212F 118.160.40.149 台灣 05/20 13:03
q1478584: 完全同意 一邊一國 謝謝213F 125.227.231.87 台灣 05/20 13:04
ymfx000a: 所以民進黨執政第9年要提修憲沒?214F 42.77.195.207 台灣 05/20 13:04
tdlions: 還有許多名詞可以替代的,萎災症腐215F 220.138.154.224 台灣 05/20 13:04
mlyf8858: 看支那網軍崩潰,哈哈哈~216F 114.43.198.176 台灣 05/20 13:06
spzper: 真想一邊一國快點廢掉陸委會XDDD217F 1.170.98.217 台灣 05/20 13:06
abc22826320: 八卦討厭中華民國?218F 49.216.162.39 台灣 05/20 13:06
spzper: 不廢掉~其實等於說大陸地區是中華民國的219F 1.170.98.217 台灣 05/20 13:06
spzper: 就沒所謂的隸屬問題和兩國論
Mesa5566: 請問台灣要反攻大陸的是幾%221F 39.14.42.136 台灣 05/20 13:09
ja881213: 終於要修憲了嗎?222F 223.140.172.17 台灣 05/20 13:09
TOTnice: 爽223F 39.14.56.102 台灣 05/20 13:09
wmtsung: 我看送去中國的貨物又要改成中國台灣了224F 223.136.127.78 台灣 05/20 13:10
Zechen89: 台灣共和國:ㄍㄋㄋ225F 123.240.118.149 台灣 05/20 13:10
am163178: 修憲啊 在那邊講什麼鬼話226F 49.218.94.11 台灣 05/20 13:11
leyes: 那先廢掉陸委會吧227F 101.10.61.108 台灣 05/20 13:12
l5i9hbba: 不錯啊 那該修憲了吧 對吧228F 42.77.106.93 台灣 05/20 13:13
betty3252005: 先把憲法改掉再說吧賴大總統229F 223.140.232.71 台灣 05/20 13:13
l5i9hbba: 然後陸委會也可以撤掉了吧230F 42.77.106.93 台灣 05/20 13:13
pandy: 台灣國怎麼不見了啊231F 111.82.43.46 台灣 05/20 13:14
lpwerok: 獨立不敢講 金馬也不敢切如何一邊一國232F 133.106.73.92 日本 05/20 13:14
betty3252005: 百分之百支持修憲lol233F 223.140.232.71 台灣 05/20 13:14
kenfu0402: 那你快修憲234F 49.216.19.101 台灣 05/20 13:15
andre9: 你要死啦 520噴成這樣235F 223.136.186.94 台灣 05/20 13:18
perlone: 八卦仔:違憲! 下台! 叭叭!236F 101.137.22.225 台灣 05/20 13:18
jordan0428: 台灣呢?被中華民國殖民ㄟ237F 180.217.65.119 台灣 05/20 13:18
zwxyzxxx 
zwxyzxxx: 那是要把獨立寫進憲法裡面了沒?238F 118.160.35.14 台灣 05/20 13:19
turndrunk: 這發言屬違憲吧239F 27.240.240.102 台灣 05/20 13:19
zwxyzxxx 
zwxyzxxx: 寄生在中華民國底下的寄生黨240F 118.160.35.14 台灣 05/20 13:19
zwxyzxxx: 他的黨跟他的選民看不懂憲法也是很可憐
BroSin: 修憲嗎?242F 27.53.232.26 台灣 05/20 13:20
janems: 下禮拜五 藍白要提案修憲了 等著吧243F 133.106.240.44 日本 05/20 13:20
zangif: 民進黨一貫主張中華民國於1949年滅亡不是244F 1.200.69.110 台灣 05/20 13:20
zangif: 嗎?賴總統不怕被懷疑是國民黨走狗?
zwxyzxxx 
zwxyzxxx: 主張所以憲法有修嗎? 沒修就是法盲拉246F 118.160.35.14 台灣 05/20 13:20
asd823: 承認中共算叛國嗎,好奇247F 101.12.147.107 台灣 05/20 13:20
zwxyzxxx 
zwxyzxxx: 賴清德有種就把獨立寫進憲法裡修改憲法248F 118.160.35.14 台灣 05/20 13:21
warmblue: 呵 覺青崩潰249F 1.200.23.141 台灣 05/20 13:21
zwxyzxxx 
zwxyzxxx: 不然民進黨就是一個寄生在中華民國裡的250F 118.160.35.14 台灣 05/20 13:21
mq778: 宣戰宣戰宣戰,我大台灣分分鐘滅了對面弱雞251F 223.139.226.249 台灣 05/20 13:21
zwxyzxxx 
zwxyzxxx: 一條寄生蟲252F 118.160.35.14 台灣 05/20 13:21
mq778: 國253F 223.139.226.249 台灣 05/20 13:21
tomato5566: dpp就是硬!254F 49.216.31.48 台灣 05/20 13:21
perlone: 八卦崩到語無倫次 笑死255F 101.137.22.225 台灣 05/20 13:23
hl4: 太硬了吧,看來是要修法了吧256F 111.241.135.209 台灣 05/20 13:24
languery: 八卦五毛崩潰論257F 101.10.59.104 台灣 05/20 13:25
lolpklol0975: https://i.imgur.com/trZWg4j.jpg258F 49.217.241.128 台灣 05/20 13:25
[圖]
WuDhar: 兩國論就蔡20幾年前給李登輝用的,又沒新259F 211.23.135.138 台灣 05/20 13:25
zwxyzxxx 
zwxyzxxx: 誰語無倫次? 要不要看看憲法怎寫的260F 118.160.35.14 台灣 05/20 13:25
WuDhar: 梗智障要討論什麼東西261F 211.23.135.138 台灣 05/20 13:25
zwxyzxxx 
zwxyzxxx: 中華民國擁有中國主權兩岸同屬一中262F 118.160.35.14 台灣 05/20 13:25
marknm: 是啊 但台灣只是地名罷了 嘻嘻263F 61.230.38.43 台灣 05/20 13:25
zwxyzxxx 
zwxyzxxx: 民進黨的選民都是法盲是不是啦?264F 118.160.35.14 台灣 05/20 13:25
zwxyzxxx: 不敢修憲又只會吃中華民國的豆腐
zwxyzxxx: 不就是寄生蟲
jimmyliu1217: 你媽的  怎麼不是台灣國267F 118.165.195.44 台灣 05/20 13:27
prmotolprlin: 7777777268F 223.137.86.86 台灣 05/20 13:28
sheagia: 九二共識 能不能換新梗?269F 111.249.254.192 台灣 05/20 13:29
darkdean: 包牌式的就職演說,綠營側翼最討厭了270F 180.217.154.146 台灣 05/20 13:30
karmakarma: 釣出真多八卦五毛271F 47.41.206.143 美國 05/20 13:31
spzper: 笑死喊崩潰~是看不到陸委會還在XDD272F 1.170.98.217 台灣 05/20 13:31
jkl183: 其實蠻屌的 這以前被罵兩國論不敢講273F 218.173.143.173 台灣 05/20 13:31
spzper: 只要存在~那就是假喊兩國論274F 1.170.98.217 台灣 05/20 13:31
spzper: 說不隸屬野沒錯啊~又不承認阿共政權
azytjr: 照台派的邏輯,敘利亞已經獨立好幾個國家276F 101.137.203.114 台灣 05/20 13:32
azytjr: https://i.imgur.com/7L5gpaO.jpeg
[圖]
g44619: 很正確啊278F 180.218.238.55 台灣 05/20 13:34
dior4891: 憲法中華民國就是包含中國啊 騙肖賴279F 27.52.39.255 台灣 05/20 13:34
a77774444: 政治解讀是通常發表這種言論的都是要280F 111.82.38.218 台灣 05/20 13:34
a77774444: 清洗國內反對派居多
bart102617: 賴皮鬼又在挑釁中國了282F 111.249.191.118 台灣 05/20 13:35
stu25936: 沒錯啊 中國內戰還沒打完啊283F 60.248.32.24 台灣 05/20 13:37
async: 只剩馬英九和八卦反綠仔在反對而已284F 42.78.120.98 台灣 05/20 13:37
async: 反綠仔不愛中華民國 只想批鬥DPP
richsogood: 台獨金孫還敢提中華民國啊286F 1.161.6.25 台灣 05/20 13:39
ChungLi5566: 可是憲法不承認中共欸287F 111.71.103.67 台灣 05/20 13:39
coolmine: 違憲言論欸!288F 49.217.132.216 台灣 05/20 13:40
Semaj543: 說的很好喔,下次選舉別再用台獨騙票了289F 49.216.40.229 台灣 05/20 13:41
zold: 八卦板:違憲,  大部分人民:事實290F 118.232.224.84 台灣 05/20 13:41
zold: 中華民國 = 中華民國台灣 = 台灣
source0209: 快修憲292F 111.82.52.187 台灣 05/20 13:43
oligoisgood: 洨草森77293F 39.12.90.51 台灣 05/20 13:44
sunluna: 兩岸問題 只是中華民國的內政問題294F 111.241.27.66 台灣 05/20 13:44
source0209: 五毛綠共果然一家親295F 111.82.52.187 台灣 05/20 13:44
macrophager: 美國爸爸有先看過講稿嗎?296F 61.230.60.116 台灣 05/20 13:44
rockwave: 覺青聽到哭暈在廁所297F 111.83.83.139 台灣 05/20 13:45
ducati899: 嚴重懷疑哥布林集體放空賺一波298F 114.136.56.230 台灣 05/20 13:45
tenlove: 事實299F 42.73.181.137 台灣 05/20 13:47
carsly: 快台獨啊 龜孫子300F 114.136.31.144 台灣 05/20 13:47
Oumnli: 中華民國不是你口中的災難嗎==301F 49.216.47.80 台灣 05/20 13:47
holy3001: 賴功德宣誓遵守中華民國憲法,否則302F 39.12.82.13 台灣 05/20 13:50
holy3001: 受國家嚴厲制裁,應該也要把你四年
OCDisorder: 說一套、做一套304F 223.137.201.177 台灣 05/20 13:50
holy3001: 副總統算進去吧?都是在孫中山先生305F 39.12.82.13 台灣 05/20 13:50
holy3001: 面前宣誓的呢
pk90290: 事實啊307F 27.53.33.9 台灣 05/20 13:50
dickey2: 賴總統凍蒜308F 223.138.68.134 台灣 05/20 13:50
perlone: 八卦崩潰 賴皮總統幹得好309F 101.137.22.225 台灣 05/20 13:51
blueweak: 不然? 什麼大實話?310F 123.51.179.67 台灣 05/20 13:51
mammoth: 戰機、軍艦又要出來郊遊了311F 60.251.209.36 台灣 05/20 13:52
st86188go: 水喔 台灣澤倫斯基要來了嗎312F 39.9.199.110 台灣 05/20 13:52
xhl12000: 這樣講不是跟國民黨一樣嗎???313F 49.218.95.16 台灣 05/20 13:52
holy3001: 低能綠腦台派氣到咬斷牙齒嘻嘻嘻314F 39.12.82.13 台灣 05/20 13:52
perlone: 國民黨還要反攻大陸欸 不隸屬反攻個屁315F 101.137.22.225 台灣 05/20 13:54
christos1989: 雖然中華民國流亡政府不隸屬阿共,316F 111.83.227.47 台灣 05/20 13:54
christos1989: 但台灣金孫們獨立宣言呢?
acergame5: 挑戰憲法? 那你做什麼中華民國總統318F 223.140.122.210 台灣 05/20 13:55
funguy0202: 等等怎麼又承認中華民國了?319F 61.31.40.47 台灣 05/20 13:55
Mesa5566: 投降仔整天吵不符事實的東西違憲 世界上320F 39.14.42.136 台灣 05/20 13:56
Mesa5566: 沒有不修的法 有一種不修的叫墓碑
Mesa5566: 整天想抱墓碑拉所有人下葬 丟臉
pounil: 台獨仔:323F 163.19.118.74 台灣 05/20 13:59
a2337548: 我還以為上面推文的中國人咧,原來是八324F 114.136.155.78 台灣 05/20 13:59
a2337548: 卦版啊
eeccms 
eeccms: https://i.imgur.com/xKAEo67.jpg326F 39.15.64.248 台灣 05/20 14:01
sion1993: 這時候就憲法真香了327F 42.71.219.181 台灣 05/20 14:01
c642358: 死白目賴皮狗328F 36.229.11.131 台灣 05/20 14:01
eeccms 
eeccms: https://i.imgur.com/VoS1dyn.jpg329F 39.15.64.248 台灣 05/20 14:02
eeccms: 2024 中華民國 香
dolphin24681: 修憲阿!修憲331F 27.242.195.99 台灣 05/20 14:02
zzzzzzzzzzzy: 流亡政府竊佔台灣,我們何時才能台332F 42.71.222.27 台灣 05/20 14:02
zzzzzzzzzzzy: 獨?
tsukasaxx: 五毛又要氣炸了334F 61.220.124.88 台灣 05/20 14:04
nolag: 不..中華人民共和國是中華民國內的叛亂份子335F 61.216.33.81 台灣 05/20 14:06
andy199113 
andy199113: 糙你媽的民進黨 台獨呢? 台灣國呢?幹!336F 118.167.176.209 台灣 05/20 14:06
andy199113: 我支持中華民國統一中國 正統中國!
dever: http://i.imgur.com/inU3mmk.jpg338F 42.79.51.107 台灣 05/20 14:08
[圖]
Dheroblood: 本來就是互不隸屬339F 223.140.113.44 台灣 05/20 14:08
yao03911: 台獨龜孫340F 36.230.217.1 台灣 05/20 14:09
andy199113 
andy199113: 孬種賴清德 阿不是選前台獨喊得很大聲341F 118.167.176.209 台灣 05/20 14:10
erock: 好了啦 快走342F 223.136.83.200 台灣 05/20 14:12
lcl0128: 有種明講台灣獨立,什麼互不隸屬,落漆343F 61.216.158.150 台灣 05/20 14:13
UrFather: 一邊一國你敢嘴?☺344F 223.139.171.117 台灣 05/20 14:13
billy4305: 支八仔最討厭中華民國了 嘻嘻345F 101.3.40.222 台灣 05/20 14:14
noyesray: 八卦小草氣瘋346F 180.217.39.17 台灣 05/20 14:20
LHZS: 大陸國民黨要修憲法了嗎347F 223.139.97.20 台灣 05/20 14:20
wfleowang: 台獨務實工作者的威力348F 61.227.1.45 台灣 05/20 14:21
DeltaX: 兩國論好阿,支那仔不爽不要看349F 114.137.216.78 台灣 05/20 14:22
griffick: 金孫怎麼又承認中華民國了?350F 114.136.206.121 台灣 05/20 14:23
miforward: 台獨仔錯亂中,現在變成華獨仔351F 114.32.112.8 台灣 05/20 14:24
picessen: 不要再拿大陸來操作台灣人民352F 61.227.184.78 台灣 05/20 14:26
leftwalk: KMT應該開心極了阿,正視中華民國的存在353F 59.126.225.216 台灣 05/20 14:26
justiceyes: 假掰台獨工作者,怎不直接宣佈獨立354F 39.10.72.229 台灣 05/20 14:29
sgamerisme: 沒膽改憲法,只能嘴嗨!目前首都還是355F 42.75.190.121 台灣 05/20 14:29
Electricfish: 我期待這4年能修憲喔356F 49.216.162.163 台灣 05/20 14:29
sgamerisme: 南京要不要改一下?357F 42.75.190.121 台灣 05/20 14:29
vtlvtb: 好啦放棄大陸地區領土,送你們辣358F 49.216.221.13 台灣 05/20 14:29
kluorvoe: 這種廢話到底是強調給誰聽的359F 42.73.174.250 台灣 05/20 14:32
damnche: 事實360F 49.216.133.178 台灣 05/20 14:32
gg86300: 哪裡不隸屬,中國大陸是中華民國的361F 61.218.53.138 台灣 05/20 14:34
gg86300: 國土,快點幫習近平發中華民國身分
gg86300: 證,幫他驗明正身
jackycheny: 確實阿,可是你是台灣國的總統^^364F 36.230.42.212 台灣 05/20 14:34
jackycheny: 還有憲法我國國土本來就包含大陸地區
Azabulu: 果然還是來了 你各位準備好打台獨戰爭嗎366F 59.124.89.51 台灣 05/20 14:35
g817300721: 這不就是一中各表?367F 42.77.128.41 台灣 05/20 14:36
atlaswhz: 台灣中國,一邊一國368F 42.79.61.192 台灣 05/20 14:37
kundalini: 雖然是事實 但除了激化對立看不出好處369F 96.51.149.153 加拿大 05/20 14:37
diqoedin: 中華民國大陸地區共產黨主席會開心嗎?370F 111.242.182.251 台灣 05/20 14:37
yanzi5210: 藍白華獨仔崩潰中,誰准你講華獨的371F 36.227.211.238 台灣 05/20 14:40
Azabulu: 選前龜孫 選後金孫 反正打仗回美國就好372F 59.124.89.51 台灣 05/20 14:41
sonny044: 這時候怎麼不說台灣了373F 39.14.65.232 台灣 05/20 14:41
fju0911: 啊台獨呢?374F 42.79.91.123 台灣 05/20 14:41
Azabulu: 你各位韭菜就認命上戰場打共匪375F 59.124.89.51 台灣 05/20 14:42
AirLee: 對啊 一個共產國家 一個民主國家376F 122.121.7.252 台灣 05/20 14:42
Kingtakumi: 帥哥377F 27.247.0.112 台灣 05/20 14:43
AirLee: 我就還在等對面打過來378F 122.121.7.252 台灣 05/20 14:43
hakkiene: 不就兩國論?以前不能講現在能講?379F 36.229.246.215 台灣 05/20 14:46
yichung0612: 小草:民主開倒車380F 42.77.81.92 台灣 05/20 14:46
d1438a: 塔綠班不開心,有考慮到他們心情嗎381F 39.15.48.199 台灣 05/20 14:47
yichung0612: 八卦好氣382F 42.77.81.92 台灣 05/20 14:48
HPLC: 對啊 沒毛病啊。昨天館長不是也這樣說?383F 42.73.240.224 台灣 05/20 14:50
bart102617: 挑釁言論 DUCK可不必384F 111.249.191.118 台灣 05/20 14:52
jordan1204: 我只知道台股也突然下殺385F 42.79.238.193 台灣 05/20 14:52
blueweak: 樓上是空在低點喔?要看一下收盤捏386F 118.166.94.12 台灣 05/20 14:52
nenini: 哇這時候就中華民國了XD387F 223.141.224.108 台灣 05/20 14:53
nenini: 敢說互不隸屬不敢說台灣,半吊子
GUMIGUMI: 哈哈哈 塔綠班不愛這個389F 49.216.110.197 台灣 05/20 14:54
wulaw5566: 不就流亡政權390F 111.241.118.211 台灣 05/20 14:55
nenini: 真的看不出好處的就職演說,我不相信美國391F 223.141.224.108 台灣 05/20 14:55
nenini: 爸爸覺得這不會增加動盪風險
wise0701: 那這樣跟馬英九時代有什麼不一樣393F 220.138.127.187 台灣 05/20 14:56
huwei200035: 喔 之前抹紅是在抹那啥 綠能你不能394F 111.71.213.142 台灣 05/20 14:57
watson021: 所以是華獨囉?395F 27.242.231.23 台灣 05/20 14:58
lacatima: 這點同意,可以給推396F 114.136.49.248 台灣 05/20 14:59
jack90352: 支那民國跟支那人民共和國在外國人眼裡397F 223.137.106.61 台灣 05/20 15:02
jack90352: 都是支那餒?你跟馬小九一樣沒分別餒,
jack90352: 賴皮德
slime007: 左岸一直都是水深火熱的淪陷區400F 220.129.74.236 台灣 05/20 15:08
hobnob: 讚,不演了401F 61.219.173.229 台灣 05/20 15:08
dddc: 再來點  最好講個一邊一國 垃圾蔡根本騙仔402F 101.9.39.132 台灣 05/20 15:12
rick917: 還比較想聽到中國大陸是中華民國台灣不可403F 111.249.23.60 台灣 05/20 15:12
rick917: 分割的一部分哩= = 反正賴皮台獨都是假的
aqthk: 跟陳其邁一樣 先嘴砲 快上位了再裝乖405F 223.138.160.115 台灣 05/20 15:13
tsuneo: 好啊..包羅萬象的互不隸屬..自成孤島406F 218.164.32.81 台灣 05/20 15:13
chaiocc: 習DD又要森77407F 136.226.241.92 台灣 05/20 15:16
show9202: 趕快修憲呀408F 42.76.181.0 台灣 05/20 15:20
brainpowered: 你的台獨忘在家裡了嗎?409F 211.21.221.74 台灣 05/20 15:21
ice84man: 違憲亂政410F 27.52.164.145 台灣 05/20 15:22
piggy51350: 要修憲了沒411F 42.70.40.44 台灣 05/20 15:24
man1935049: 賴皮寮一直偷渡中華民國台灣412F 114.137.238.157 台灣 05/20 15:26
man1935049: 中華民國是國家,台灣是地區
AterPin: 從李登輝的特別國與國關係 不就這樣了414F 1.161.190.23 台灣 05/20 15:30
AterPin: 這樣還能吵喔
cokecolatw: 台灣也不隸屬ROC跟PRC好嗎,中國流416F 1.169.101.158 台灣 05/20 15:31
cokecolatw: 亡政權滾回金馬,勿竊據台澎!
adifdtd: 最孬的就台灣國,519鬧場520惦惦418F 223.136.95.21 台灣 05/20 15:31
chester0937: 懼戰脫褲小草7噗噗惹419F 42.78.222.17 台灣 05/20 15:32
bbsterence: 每次新總統都被說台獨,不知道幾次了?420F 60.249.62.98 台灣 05/20 15:33
adifdtd: 吉娃娃都更帶種,搖旗吶喊的就這種貨色421F 223.136.95.21 台灣 05/20 15:33
bbsterence: 到底要說幾次才算宣布過獨立?422F 60.249.62.98 台灣 05/20 15:33
linlpc: 怎麼沒直接把台獨兩個字搬出來?台獨龜孫423F 39.10.2.155 台灣 05/20 15:37
linlpc: 怕了?
Topwater: 習大大 被嗆最好給我動起來喔 這口氣吞425F 42.78.173.133 台灣 05/20 15:42
Topwater: 的下去?
fly1234: 沒錯呀,有主權就有國家,難道中華427F 101.137.137.255 台灣 05/20 15:48
fly1234: 民國沒有主權?
ppink2415: 承認中華民國先推429F 123.110.244.21 台灣 05/20 15:50
RisingTackle: 賴哪裡說錯了,只是我們沒種承認430F 106.105.2.89 台灣 05/20 15:53
RisingTackle: 1949年成立的是分裂中國的國家
RisingTackle: 不就是因為兩國才用兩岸關係條例?
RisingTackle: 這個要解套超簡單的 就是承認92共識
RisingTackle: 你是中國 我也是中國 我們2個都是
RisingTackle: 在實際上你是你家,我是我家
RisingTackle: 你找再怎麼深藍的人也不會認為
RisingTackle: 中華民國 = 中華人民共和國
RisingTackle: 不然幹麼喊統一?
a22530722: 讚啦~~~~~~~~~~~~~~~~~~~~~~~~~~~~~~~~439F 60.251.144.197 台灣 05/20 15:57
sheepxo: 互不隸屬國民黨也說過440F 49.216.111.42 台灣 05/20 15:59
Shinn826: 可是憲法不是這樣寫441F 111.83.193.38 台灣 05/20 16:03
ajemtw: 挑釁夠了沒,觀光業要死光了442F 211.22.147.226 台灣 05/20 16:03
denchown: 講得很好443F 60.251.111.95 台灣 05/20 16:05
lushoulian: 大韓民國:南韓朝鮮互不屬444F 36.224.252.209 台灣 05/20 16:10
RisingTackle: 南北韓雙方都要消滅對方,完成統一445F 106.105.2.89 台灣 05/20 16:12
david8339: 幹你嗎死美國人446F 49.216.133.101 台灣 05/20 16:13
xsoho: 兩國論447F 111.82.235.220 台灣 05/20 16:19
n123456n: 白痴,中華人民共和國是國家嗎?至少遵448F 111.71.117.184 台灣 05/20 16:19
n123456n: 守中華民國憲法的人是不會認同中華人民
n123456n: 共和國是國家
xsoho: 台灣本來就是中華人民共和國的451F 111.82.235.220 台灣 05/20 16:20
chysh: 說好的態度呢幹452F 106.1.117.179 台灣 05/20 16:21
Joannashinn: 八卦小草看到不隸屬中國就氣瘋狂噓453F 42.77.175.105 台灣 05/20 16:21
Joannashinn: 了
bearcsjc: 修憲啦455F 42.73.48.101 台灣 05/20 16:22
IRPT001: 還有幾集456F 114.137.2.137 台灣 05/20 16:22
poowoo: 以色列和巴勒斯坦互不隸屬,烏克蘭和俄羅457F 125.228.197.138 台灣 05/20 16:25
poowoo: 斯互不隸屬,然後?空話綠閉嘴好好做實事
poowoo: 比較重要啦
is1128: 也是賴清德:我是一個務實的台獨工作者460F 123.51.164.217 台灣 05/20 16:28
bosGODton: 我就說一句,支那人全家死461F 123.240.104.99 台灣 05/20 16:29
yeap193: 八卦崩潰 旅遊崩潰462F 223.137.150.247 台灣 05/20 16:29
abobstar: 這就是台獨啊,換句話說而已463F 60.249.227.34 台灣 05/20 16:33
userman: 沒錯啊 一邊一國464F 111.71.212.85 台灣 05/20 16:33
billybbb: 你賴清德不是說中華民國憲法是災難嗎?465F 42.79.187.244 台灣 05/20 16:35
bth060104: 支八草現在又有什麼問題了?466F 223.140.241.188 台灣 05/20 16:36
foxn: 八卦又崩潰了......不意外467F 114.136.228.224 台灣 05/20 16:37
billybbb: 懶叫賴皮狗把憲法當災難,現在又拿憲法468F 42.79.187.244 台灣 05/20 16:38
billybbb: 來唬爛

--
※ 看板: Gossiping 文章推薦值: 5 目前人氣: 0 累積人氣: 1134 
作者 pooznn 的最新發文:
點此顯示更多發文記錄
分享網址: 複製 已複製
( ̄︶ ̄)b JBL0308, ccZ8Z8Z8, AHTONG, AyawayTaiwan, haha0205 說讚!
1樓 時間: 2024-05-20 17:07:03 (台灣)
  05-20 17:07 TW
賴總統:中華民國 與 中華人民共和國 互不隸屬
我支持這段話... 至於其他的 都是空話 ~
2樓 時間: 2024-05-20 17:10:59 (台灣)
  05-20 17:10 TW
老共不承認中華民國根本不可能對等尊嚴來做任何談判
3樓 時間: 2024-05-20 17:15:46 (台灣)
  05-20 17:15 TW
中華民國與中華人民共和國互不隸屬這點是同意 但你們說要團結做我看來根本沒有....
4樓 時間: 2024-05-20 17:17:00 (台灣)
  05-20 17:17 TW
大家都知道阿 陸委會 兩岸人民條例 應該可以廢除了吧 ㄎㄎ
5樓 時間: 2024-05-20 17:19:58 (台灣)
-2 05-20 17:19 TW
這八年的荒唐事 也不見你出來說幾句話 還有萬里老家那種處理方式是告訴人民只要有特權 政府就幫你開道合法化嗎?過去二十年違建就這樣輕輕帶過?
6樓 時間: 2024-05-20 18:03:24 (台灣)
  05-20 18:03 TW
一場演說就把支八草變成激進的台獨鼓吹者
又讓顫抖藍吃盡啞巴虧     真爽
7樓 時間: 2024-05-20 18:25:56 (台灣)
  05-20 18:25 TW
原來是支那版~還以為是八卦版~ 有夠廢
8樓 時間: 2024-05-20 18:52:16 (台灣)
     (編輯過) TW
領土被土匪國搶走 你會說我們跟土匪國同一國嗎?
頂多只能說土地是我們的而已
https://n.yam.com/Article/20240520672063#google_vignette
馬辦:賴清德將中華人民共和國視為外國的「新兩國論」違反中華民國憲法 | 蕃新聞
[圖]
記者彭成平台北報導馬英九基金會執行長蕭旭岑今(20)日表示,賴清德總統就職演說,直接表明「台灣是國家 ...
9樓 時間: 2024-05-20 19:13:14 (台灣)
  05-20 19:13 TW
互不隸屬 錯了嗎?
還是87白藍噁芯草?不止小藍狗? 還要變426走狗?
10樓 時間: 2024-05-20 20:00:22 (美國)
  05-20 20:00 US
···
滯台藍白側翼wind老鉄,哭倒在廁所。
11樓 時間: 2024-05-20 20:51:54 (台灣)
  05-20 20:51 TW
直球對決喔.兩個中國.看老共怎麼出招了.
12樓 時間: 2024-05-20 22:55:30 (台灣)
  05-20 22:55 TW
講出事實只有支那賤畜與藍白狗們會感到憤怒而已
13樓 時間: 2024-05-21 01:16:41 (台灣)
  05-21 01:16 TW
···
[圖]
14樓 時間: 2024-05-21 01:17:50 (台灣)
  05-21 01:17 TW
···
[圖]
15樓 時間: 2024-05-21 01:27:22 (台灣)
  05-21 01:27 TW
沒懶趴的破殼小藍叫草支巴賤畜又在氣噗噗說挑釁中國了ㄏㄏ
16樓 時間: 2024-05-21 14:49:46 (台灣)
  05-21 14:49 TW
···
綠共大型幻術
什麼叫真正抗中保台的開始
就是美國在台協會 要總統宣布台灣獨立 美方也會同時向國際宣布台灣正式獨立 而導致中美關係破裂
那時候才叫真的抗中保台 不然什麼一中各表 或是兩岸不互利屬 都是鬧著玩
r)回覆 e)編輯 d)刪除 M)收藏 ^x)轉錄 同主題: =)首篇 [)上篇 ])下篇